來源:http://www.subo5123.com|發布時間:2019-05-13| 瀏覽數:載入中...
? 吊鉤組@起重機配件吊鉤組@飛虎起重機配件吊鉤組
? 起重機吊鉤使用時的技術要求,起重機配件吊鉤組哪家好?行車配見吊鉤組生產廠家在哪?質量好行車配件吊鉤組去哪買?新鄉市飛虎起重設備制造有限公司,想了解更多滑輪吊鉤組規格、滑輪吊鉤組、吊鉤組、車輪組型號就來新鄉市飛虎起重設備制造有限公司!起重專業配件!我們更專業!咨詢熱線:17719951567
	? ?起重機吊鉤使用時的技術要求
1、吊鉤承索腔的中心須與上端桿部中心線一致,其偏差不超過 2 毫米。
2、吊鉤的負荷試驗:對于新投入使用的吊鉤及使用一段時間的吊鉤應做負荷試驗,以額定載荷的 1.5 倍作為試驗載荷,載荷懸掛時間不少于 10 分鐘,卸載后不應有永久變形,不應有任何明顯的缺陷和變形,開口度的增加量不應超過原尺寸的 0.25%。
3、吊鉤的安全檢驗:吊鉤每年至少應進行一次全面檢驗,對于頻繁使用的吊鉤每季度至少進行一次檢驗。檢驗前應用煤油洗凈鉤體,用 20 倍放大鏡檢查危險斷面,不得有裂紋、塑性變形、鉚釘松動等現象。
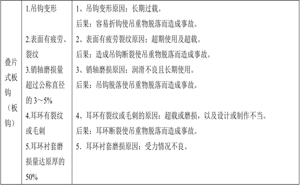
4、吊鉤的安全檢查: 應根據工作級別、工作繁重和環境惡劣的程度確定檢查周期,但不得少于每月一次。主要檢查吊鉤有無裂紋、變形及吊鉤螺母和防松裝置有無松動,檢查襯套、心軸、小孔、耳孔以及其緊固件的磨損情況(片式板鉤的檢查周期如表 1、表 2)。
	表1.經常性檢查